1
/
/
2
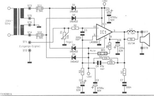
LM3886 - 100 WATT IC
LM3886 - 100 WATT IC
Normaalihinta
7,00 €
Normaalihinta
Alennushinta
7,00 €
Yksikköhinta
/
kohti
Sisältää verot.
Toimituskulut lasketaan kassalla.
Noudon saatavuutta ei voitu ladata
Jaa
